포아송 과정

확률 통계
공개

2025년 7월 4일

연습문제

8-1

from scipy.stats import gamma
import numpy as np
from empiricaldist import Pmf
import matplotlib.pyplot as plt

plt.rcParams['font.family'] = 'Noto Sans KR'

alpha = 1.4
qs = np.linspace(0, 10, 101)
ps = gamma.pdf(qs, alpha)
prior = Pmf(ps, qs)
prior.normalize()
9.889360237140306
def expo_pdf(t, lam):
    return lam * np.exp(-lam * t)

t1 = 11/90
likelihood1 = expo_pdf(t1, prior.qs)
post1 = prior * likelihood1
post1.normalize()

# 지수분포에서 모든 시행은 독립적
t2 = 12/90
likelihood2 = expo_pdf(t2, post1.qs)
post2 = post1 * likelihood2
post2.normalize()

prior.plot(label="사전분포", alpha=0.7)
post1.plot(label="1골 득점 후 사후분포", alpha=0.7)
post2.plot(label="2골 득점 후 사후분포", alpha=0.7)
plt.xlabel("λ (게임당 골 수)")
plt.ylabel("확률밀도")
plt.title("독일의 골 득점률 분포")
plt.legend()
plt.show()

from scipy.stats import poisson
import pandas as pd
import numpy as np

def make_poisson_pmf(lam, qs):
    ps = poisson.pmf(qs, lam)
    pmf = Pmf(ps, qs)
    pmf.normalize()
    return pmf

def make_mixture(pmf, pmf_seq):
    df = pd.DataFrame(pmf_seq).fillna(0).transpose()
    df *= np.array(pmf)
    total = df.sum(axis=1)
    return Pmf(total)

remaining_time = (90 - 23) / 90
goals = np.arange(15)
pmf_seq = [make_poisson_pmf(lam * remaining_time, goals) for lam in post2.qs]
pred = make_mixture(post2, pmf_seq)

plt.plot(pred)
plt.title('독일의 남은 시간 동안의 골 득점 예측')
plt.xlabel('골 수')
plt.ylabel('확률')
plt.show()

pred[5:].sum()
0.09386958056810232

8-2

def update_goal(prior, data):
    posterior = prior.copy()
    for goals in data:
        likelihood = [poisson.pmf(goals, lam) for lam in posterior.qs]
        posterior = posterior * likelihood
        posterior.normalize()
    return posterior
france = update_goal(prior, [4])
croatia = update_goal(prior, [2])

qs = np.linspace(0, 1, 101)
likelihood = expo_pdf(qs, prior.qs)

france_post = france * likelihood
france_post.normalize()
croatia_post = croatia * likelihood
croatia_post.normalize()

Pmf.prob_lt(france_post, croatia_post)
0.2633977680689847

8-3

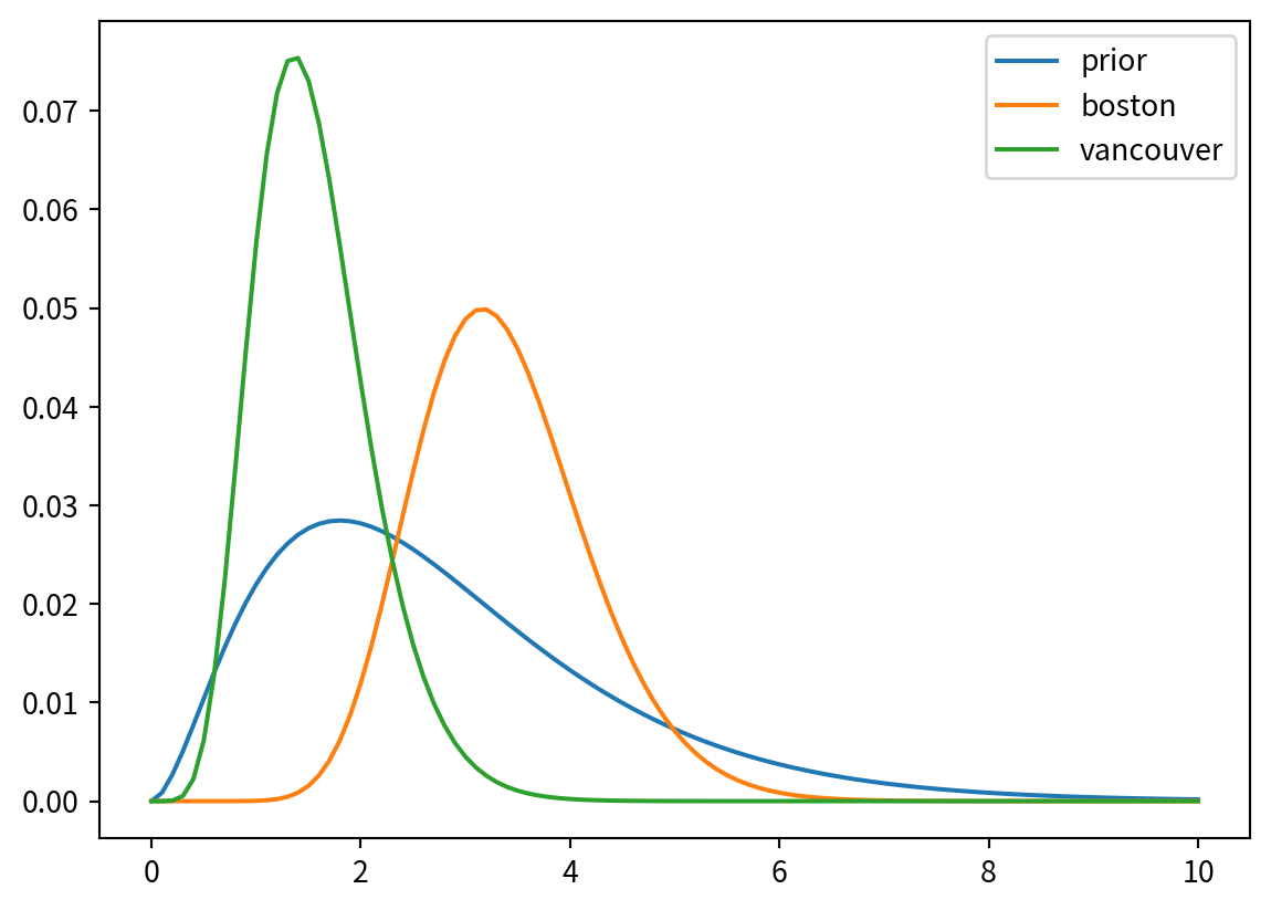
alpha = 2.8
qs = np.linspace(0, 10, 101)

prior = Pmf(gamma.pdf(qs, alpha), qs)
prior.normalize()


boston_posterior = update_goal(prior, [0, 2, 8, 4])
vancouver_posterior = update_goal(prior, [1, 3, 1, 0])

prior.plot(label='prior')
boston_posterior.plot(label='boston')
vancouver_posterior.plot(label='vancouver')
plt.legend()

pmf_seq = [make_poisson_pmf(lam, goals) for lam in prior.qs]
pred_boston = make_mixture(boston_posterior, pmf_seq)
pred_vancouver = make_mixture(vancouver_posterior, pmf_seq)
win = Pmf.prob_gt(pred_boston, pred_vancouver)
win
0.703863141313654

챔피언십 우승 확률은 아직은 못 구하겠다.

맨 위로